各有关单位:
党的二十届三中全会提出要把数字技术广泛应用于政府管理服务,推动政府数字化、智能化运行,为推进国家治理体系和治理能力现代化提供有力支撑。新征程上,推动形成超大特大城市智慧高效治理新体系,要加快构建高效便捷、规范有序、智慧协同的数字治理体系,推动数字政府建设向纵深发展,全面提升政府运行管理效能,着力打造共建共治共享新格局,不断提升人民群众获得感、幸福感、安全感。
2024年1月16日,国务院印发《关于进一步优化政务服务提升行政效能推动“高效办成一件事”的指导意见》(国发〔2024〕3号)。2024年5月14日,国家发展改革委、国家数据局、财政部和自然资源部四部门发布了《关于深化智慧城市发展 推进城市全域数字化转型的指导意见》。2024年10月9日,中共中央办公厅 国务院办公厅发布《关于加快公共数据资源开发利用的意见》,这是中央层面首次对公共数据资源开发利用进行系统部署。
为加速推进数字中国、数字政府建设,创新推动我国各级各类党务政务平台、政府网站和政务新媒体发展,中国信息化研究与促进网联合国衡智慧移动大数据联盟、太昊国际智库等权威机构于今年6月正式启动2024年中国优秀政务平台(数字政府)推荐及综合影响力评估工作,今年我们进一步优化了2024年度评估指标体系和评估方法,这是我们自2002年起连续23年以专业权威机构名义组织开展的全国优秀政务平台(数字政府)推荐评估。
本次评估继续依据“分类指导、创新引领”的工作思路,以建设公开、透明、智慧、实用、便捷、高效的数字政府政务平台为目标,以太昊国际智库Tahaoo互联网+大数据评级指数作为重要参考,结合我们连续23年开展全国党务政务平台和党务政务新媒体评估的成功经验,针对全国各级党务政务平台(网站)、党务政务新媒体开展分级分类指数测评。今年评估采用大数据采集、网络初选、AI智能中选、单位自荐、专家推荐、综合评审等多种方法推荐评选出2024年度中国最具影响力、最给力、最具动员力、最具传播力党务政务网站;2024年度中国领先政务网站、优秀政务网站;2024年度中国政府网站国际化程度指数评估;2024年中国最具影响力政务新媒体、优秀政务新媒体等成果以及数字政府十佳创新案例(包括2024年度数字治理、政务服务便民热线、“互联网+政务服务”、政务服务大厅、优化营商环境、政务服务智能应用以及“数据要素×”等)。依次为:
第一系列:2024年度中国最具影响力党务政务平台
2024年度中国最给力党务政务网站
2024年度中国最具动员力党务政务网站
2024年度中国最具传播力党务政务网站
第二系列:2024年度中国数字政府十佳创新案例
第三系列:2024年度中国领先政务网站
第四系列:2024年度中国优秀政务网站
第五系列:2024年度中国政府网站国际化程度指数评估
第六系列:2024年度中国最具影响力政务新媒体
2024年度中国优秀政务新媒体
2024年度中国优秀海外社交媒体平台
现将评估结果通报如下:
第一系列:2024年度中国最具影响力党务政务平台
2024年度中国最具影响力党务政务平台(网站)推荐评估主要根据Tahaoo互联网+影响力指数,参考网站设计、版面布局、色彩搭配、内容建设、智能服务、网络影响、社会舆情、网民体验等指标,结合各级党务政务网站年度重点工作效能进行综合评定:

推荐理由:
2024年7月,党的二十届三中全会提出“推进政府机构、职能、权限、程序、责任法定化,促进政务服务标准化、规范化、便利化,完善覆盖全国的一体化在线政务服务平台”。上述各级党务政务网站在2024年全面围绕党中央国务院的工作部署,提升网站设计水平,优化版面布局,强化内容建设,不断探索创新网站运营管理模式,融合网站和新媒体矩阵,多渠道多形式进一步方便群众办事,为构建全国一体化在线政务服务平台提供有力支撑和技术保障。同时上述党务政务网站在2024年积极发声,引导正面舆论、凝聚网民人气、在网络上弘扬主旋律、传递正能量,网站综合影响力与网民关注度持续增强,为数字中国和数字政府建设提供了重要支撑,是全国各级党务政务平台建设、管理和运营的典范,经评估专家组评议共同推荐为2024年度中国最具影响力党务政务平台(网站)!
2024年度中国最给力党务政务网站
中央纪委国家监委网站(www.ccdi.gov.cn)
推荐理由:
中央纪委国家监委网站是由中共中央纪律检查委员会、中华人民共和国国家监察委员会主办的综合性党务政务门户网站。中央纪委国家监委网站、客户端、微信公众号是中央纪委国家监委信息公开、新闻发布、政策阐释、民意倾听、网络举报的主渠道、主阵地,网站及时发布党中央和中央纪委国家监委的重大部署、重要会议、重要通报,第一时间发布有关监督执纪问责、监督调查处置信息等;权威解读全面从严治党、党风廉政建设和反腐败斗争的形势任务、决策部署、政策法规;展示各地区各部门全面从严治党、党风廉政建设和反腐败斗争的进展成效、创新实践、成果经验等;加强新时代廉洁文化建设,大力弘扬新风正气;开展互动交流,开辟留言板等专栏,搭建纪委监委机关与网民沟通交流的平台;接受网络信访举报,为群众顺畅、安全举报提供便捷通道;提供专业数据服务,建立与全面从严治党相关的常用党内法规制度库和国家法律法规库等数据库,内容系统,权威实用。为全面从严治党、党风廉政建设和反腐败工作提供舆论支持和宣传服务。经评估专家组综合评议,一致推荐中央纪委国家监委网站为2024年度中国最给力党务政务网站!
2024年度中国最具动员力党务政务网站
共产党员网(www.12371.cn)
推荐理由:
共产党员网于2012年6月30日开通,是中央组织部主管、中央组织部党员教育中心主办、央视网承办的全国党员教育平台,同步运行电脑版、手机版,面向基层提供“全天候、开放化、菜单式”的课件资源和交流服务。共产党员网自上线以来深入落实党员教育管理工作条例和党员教育培训工作要求,立足新时代、新形势,以实现党员教育工作的高质量发展为目标,建设全国党建网站联盟、党性教育基地网上展馆,展示全国党员教育电视片观摩交流活动、全国党员教育培训教材展示交流活动、全国党员教育示范培训,集成全国党员干部现代远程教育专用频道、共产党员电视栏目、手机报、微信等中组部“共产党员”教育平台内容资源,建设形成系列化的思想理论、党内法规、政策文件、法律法规、先进典型、党务知识、课件节目等课件资源库,精心编排教育课堂、精准推动教育内容、主动创新教育方式。共产党员网权威传播中央声音,积极反映基层创新实践,联系服务广大党员,增强了主旋律、正能量在网上的传播效果,是全国近1亿共产党员的网络互动平台和学习教育基地。经评估专家组综合评议,推荐中组部共产党员网为2024年度中国最具动员力党务政务网站!
2024年度中国最具传播力党务政务网站
中央统战部门户网站(www.zytzb.gov.cn)
推荐理由:
中央统战部门户网站于2001年正式上线,定位于中央统战部在国际互联网上发布统战理论政策和统一战线思想政治引领和凝心聚力作用的重要阵地。近年来,网站积极发挥正面宣传和思想引领的关键作用,聚焦党中央和国家的创新理论、重要精神、重大部署等,加大宣传力度。2024年,网站在整体样式不变、不影响用户访问体验的前提下进行了改版调整,进一步精简栏目、提升质量,既保证各栏目宣传效能,又确保页面信息安全。网站制度不断完善,形成涵盖采编审校、应急处置等多方面的建设机制。网站宣传功能不断加强,注重围绕提升统一战线社会知晓度策划内容,集时政新闻和统战要闻、统一战线政策发布和解读、各领域工作展示、统战知识介绍等于一体,内容涵盖全国统一战线的相关信息,向全社会集中展现统一战线的新政策、新发展、新风貌,网站传播力不断提升。经评估专家组综合评议,推荐中央统战部门户网站为2024年度中国最具传播力党务政务网站!
第二系列:2024年度中国数字政府十佳创新案例
评估要点:2024年度中国数字政府创新案例,测评包括数字政府数字治理、政务服务便民热线、“互联网+政务服务”、政务服务大厅、优化营商环境、政务服务智能应用、“数据要素×”十佳创新案例以及服务创新型政务平台,主要依据Tahaoo数字政府服务指数和创新力指数结合各政务平台的管理、服务、设计、特色、实际应用状况等方面综合评定。

第三系列:2024年度中国领先政务网站
评估要点:2024年度中国领先政务网站推荐评估主要针对各级党务政务网站工作绩效进行测评,即综合影响力、工作绩效处于领先,根据2024年政务网站评估指标体系结合Tahaoo互联网+影响力指数,参考单位自荐及专家推荐材料等综合评定。

第四系列:2024年度中国优秀政务网站
评估要点:2024年度中国优秀政务网站推荐评估主要针对最具影响力、创新力和绩效领先之外的党务政务网站进行测评,即综合影响力、工作绩效表现优秀,根据2024年政务网站评估指标体系参考Tahaoo互联网+影响力指数,结合各单位自荐及专家推荐材料等综合评定。

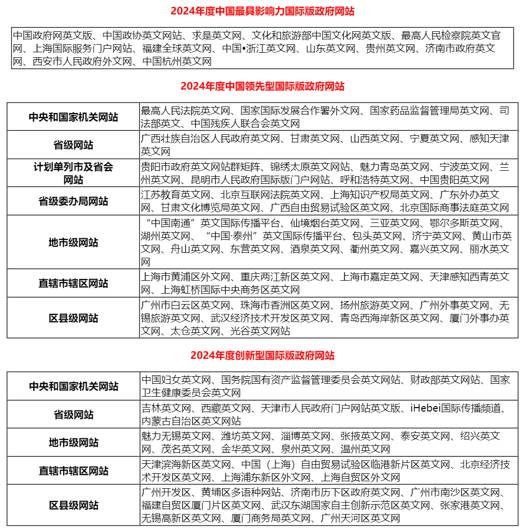
第五系列:2024年度中国政府网站国际化程度指数评估
中国信息化研究与促进网联合国衡智慧移动大数据联盟、太昊国际智库在中央权威机构支持下连续13年组织开展全国外文版政府网站国际化程度指数评估工作。今年的评估依据《2024年度中国政府网站国际化程度评估指标》,通过软件测评、单位自荐、专家评审和综合评估等多个环节对我国外文版政府网站建设情况进行了综合分析和研究。现将评估成果予以公布:

第六系列:2024年度中国最具影响力政务新媒体评估
2024年中国最具影响力政务新媒体评估依据《政府网站与政务新媒体检查指标、监管工作年度考核指标的通知》《关于进一步做好政务新媒体工作的通知》等关于政务新媒体的文件要求,评估组拟定了《2024年中国政务新媒体评估指标》,通过对全国党务政务新媒体数据的采集,从五大纬度十四个二级指标开展分析测评,推荐评估出以下最具影响力政务新媒体和优秀政务新媒体等领先成果。

通过评估专家组对2024年全国各级各类党政平台(网站)、政务新媒体以及数字政府创新案例等采用大数据采集、网络初选、AI智能中选、单位自荐、专家推荐、综合评审等多种方法进行系统分析和打分测评,参考太昊国际智库Tahaoo影响力、创新力指数就我国2024年数字政府建设总结出以下特征:
一、数字中国、数字政府顶层设计和战略规划日趋完善,我国数字化发展进程在2024年全面提速。
在党中央国务院大力支持下,我国数字经济、数字社会、数字政府等建设始终坚持高点站位、顶层设计、科学布局、分步实施。2023年10月25日国家数据局正式挂牌,2024年初九个省相继成立省级数据局,包括江苏省数据局、四川省数据局、内蒙古自治区政务服务与数据管理局、上海市数据局、青海省数据局、云南省数据局、河北省数据和政务服务局、湖南省数据局、广东省政务服务和数据管理局9个省级数据局。截止本报告发布日,全国所有省份都成立了以数据或以政务服务为名称的局级单位,全国数据资源整合及数据管理机构改革重组一盘棋初步成型。2024年国家层面还陆续出台了包括《中共中央办公厅 国务院办公厅关于加快公共数据资源开发利用的意见》《可信数据空间发展行动计划(2024—2028年)》《数字经济2024年工作要点》《国家数据标准体系建设指南》等一系列政策和文件,明确了数字中国建设的总体目标、基本原则。与此同时,国家数据局联合中央网信办、国家发改委、财政部、文旅部等多个部委从各领域的数据应用落地进行了探索,印发相关文件,快速部署实施路径和执行步骤,我国数字化发展进程在2024年全面提速。
二、我国数字政府建设工作持续发力,政务服务标准化、规范化、便利化深入推进,政务服务模式不断创新,政务服务水平整体跃升。
今年以来,国务院围绕优化政务服务、提升行政效能、优化营商环境、建设全国统一大市场的工作要求进一步深化全国政务服务工作。1月,国务院印发《关于进一步优化政务服务提升行政效能推动“高效办成一件事”的指导意见》;7月,在加快推动第一批重点事项落地见效的基础上,国务院办公厅印发新一批重点事项清单,进一步提升企业和群众获得感。各地政府以推进“高效办成一件事”为牵引,坚持目标导向和问题导向相结合,加强整体设计,推动模式创新,着力提升政务服务效能。一件件关乎企业和群众切身利益的关键小事,实现从“多部门来回跑”到“一件事高效办”。与此同时,各级政府积极探索新技术、新应用,推动政务信息系统整合、政务数据开放、政务服务创新等领域的实践,从传统的线下办理向线上线下融合转变,从“面对面”向“键对键”延伸,线上依托全国一体化政务服务平台,持续提升政务服务“一网通办”能力水平,推动更多高频事项网上办、掌上办和一次办;建立健全“接诉即办”机制,及时响应、高效受理企业群众咨询、投诉、求助、建议和在线办理指导等各类诉求,线下政务服务中心以一窗式受理、一站式服务,为企业群众提供更加高效便利的“少跑腿”“就近办”服务。
三、深化智慧城市发展,推进城市全域数字化转型,数字政府助力城市治理能力现代化建设。
城市是推进数字中国建设的综合载体,推进城市数字化转型、智慧化发展是面向未来构筑城市竞争新优势的关键之举,也是推动城市治理体系和治理能力现代化的必然要求。2024年5月14日,国家发展改革委、国家数据局等四部门发布了《关于深化智慧城市发展 推进城市全域数字化转型的指导意见》提出到2027年,全国城市全域数字化转型取得明显成效,形成一批横向打通、纵向贯通、各具特色的宜居、韧性、智慧城市,有力支撑数字中国建设。到2030年,全国城市全域数字化转型全面突破,人民群众的获得感、幸福感、安全感全面提升,涌现一批数字文明时代具有全球竞争力的中国式现代化城市。从2024年9月中国国际服务贸易交易会权威成果发布会正式公布的2023-2024中国新型智慧城市(SMILE指数)百强前十名城市为北京、香港、深圳、上海、广州、宁波、成都、重庆、杭州、无锡;五十强区前十为北京海淀区、上海浦东新区、深圳南山区、广州黄埔区、北京朝阳区、广州越秀区、上海杨浦区、深圳罗湖区、杭州余杭区、成都高新区;百强县前十为佛山南海区、苏州昆山市、无锡江阴市、苏州工业园区、金华义乌市、珠海香洲区、长沙市长沙县、常州武进区、苏州张家港市、苏州太仓市,以上位列全国新型智慧城市前十的市区县通过着力提升全域数字化转型,培育数据要素驱动、数字平台支撑赋能的数字产业集群,加快推进城市数字经济新业态、新模式孵化,加快推进产城融合,持续促进实体经济与数字经济深度融合发展;通过运用大数据、人工智能等技术,政府实现了对经济社会发展的精准预测、智能分析和科学决策,提升了政府治理的科学化、精细化、智能化水平。
四、网络安全政策法规陆续颁布,数字安全保障体系日趋成熟,但伴随着网络安全尤其是国际网络安全压力的持续攀升,建议我国网络安全防护基础技术层面应该从被动式防护模式逐步转变为主动防护+被动防护的综合防护模式,并全面提升网络安全和数据安全的防范意识,这是网络大国迈向网络强国的关键一步!
没有网络安全就没有国家安全,十八大以来,党中央国务院高度重视网络安全和数据安全,从政策法规、技术研发、保障体系、人才培养、治理成效等多维度入手全面开展相关工作,尤其针对各界关注、百姓关切的突出问题,制定出台了相关战略规划,颁布《网络安全法》《数据安全法》《个人信息保护法》《关键信息基础设施安全保护条例》等法律法规,出台了《网络安全审查办法》《云计算服务安全评估办法》《生成式人工智能服务管理暂行办法》等政策文件,从法律法规层面逐步建立起完善的网络安全和数据安全管理体系。从技术层面建立健全了网络安全防护体系,强化了对关键信息基础设施的安全保护;加强了数据安全管理和个人信息保护,开展了网络安全审查,有效防范了国家安全风险;建立了网络安全应急体系,提高了应急响应处置能力;确保了网络安全的稳定性和可靠性。为我国网络空间的健康、稳定和可持续发展提供了有力保障。同时,随着网络技术和人工智能技术的不断发展,随着数字中国建设的不断推进,我国的网络安全和数据安全的防护压力还将持续增加。建议各级政府应该培养全民网络安全素养,大力加强网络安全培训,提高政府工作人员的网络安全防护能力和防护意识;从技术层面应该逐渐从被动式防护模式转变为主动防护+被动防护的综合防护模式,全面提升网络安全和数据安全的防范意识、防护技术和综合能力,为数字经济、数字社会、数字政府以及数字中国建设保驾护航。
五、我国政府网站和政务新媒体数量在减少,质量在提升,各类服务基层的应用创新不断涌现,为优化营商环境、开放数据共享以及领导辅助决策提供了有力支撑。
我国政府网站和政务新媒体建设经过多年的发展,信息公开、网上办事、互动交流等三大核心功能定位趋于成熟,但随着数字中国、数字政府建设的深入推进,我国党务政务网站的内涵进一步扩充,被赋予了更多新使命、新要求。通过今年的评估发现,一是政府网站及政务新媒体的数量在持续精简,但内容发布数量质量、专题建设数量质量都在不断提高;二是政府网站服务能力不断增强,尤其是国务院大力推进“高效办成一件事”的工作部署后,政府网站作为一级政府的总门户围绕着“服务”二字做足文章,推出了个人服务、法人服务、主题服务、特色服务、地图服务等,全面提升了政府网站服务能力;三是融合成为了很多政府网站的新方向,评估发现很多政府门户网站推出了“词条”“卡片”等相关的内容,围绕对应的热点词全面融合政策文件、政策解读、办事事项、互动交流等相关知识,方便用户进行深度使用;四是各级网站不断创新,从优化营商环境、数据开放共享、服务社会治理、辅助领导决策、赋能产业发展等创新应用层出不穷,部分领先网站陆续开通智能推荐、知识图谱、智能日历、搜问一体等功能;五是继续推进标准化建设,网站集约整合度持续增强,各级政府高度重视统一管理、统一标准,已经构建起全省、全市联动联合办网,数据信息安全保障,数据共享交换及时,数据应用便捷高效,逐步实现数据融通、应用融通和业务融通;六是政务新媒体持续发力,各级党政机构创新工作理念、方法手段和制度机制,推进新媒体矩阵式建设,着手建设数字化、智能化政务融媒体中心平台,打造整体协同、响应迅速、便捷高效的政务新媒体矩阵管理和运营体系,提升政务新媒体传播力、引导力、影响力、公信力,在社会舆论引导、政务信息发布、重大政策解读、公共服务响应、民众沟通互动等方面发挥重要作用。
六、新时代新作为,2024年全国外文版政府网站及海外社交媒体持续创新传播模式、深化内容建设,聚焦多元化传播渠道和智能化传播手段,进一步对外讲好中国故事,为提升国际话语权,推动中外文明交流互鉴贡献了积极力量。
党的二十届三中全会指出,构建更有效力的国际传播体系。加快构建中国话语和中国叙事体系,全面提升国际传播效能。建设全球文明倡议践行机制。推动走出去、请进来管理便利化,扩大国际人文交流合作。通过评测发现,2024年全国外文网站及海外社交媒体建设进一步提质升级。甘肃、内蒙古等省份英文网内容更加完备,全面展示地方经济、文化、生态等多维度特色;张掖、兰州、鄂尔多斯等地市英文网站联动传播,形成区域性传播合力。广东省、山东省构建覆盖省、市、区的外文网站及海外社交媒体账号矩阵,传播体系更加完善。各地持续聚焦地区特色,优化内容呈现,短视频、图解等可视化产品比例显著提升,互动性更强。平台的社交属性进一步增强,满足用户分享、记录、创造的多样化需求。通过多平台联动,传播渠道不断拓展,传播手段更加多样化、精准化,推动了人文交流的深入发展,扩大了中国的国际“朋友圈”,为世界传递更多“中国能量”。
本次评估推荐的优秀外文版网站及海外社交平台账号案例,为各级政府和机构提供了加强国际传播能力建设、完善话语体系和叙事体系的示范标杆。这些实践有效推动了文化交流与文明互鉴,助力全球更加全面、深入地了解和认识中国,为提升国际传播实效注入了新的动力。
七、我国数字政府建设开始深度拥抱人工智能技术,以大模型技术为支撑的政务服务智能应用呈现爆发式增长,有效解决了老百姓获取服务难、信息查找难等痛点难点,公众参与度满意度不断提升。
随着大模型技术的不断成熟,利用新技术新理念有效降低模型幻觉问题后。在数字政府领域,一大批基于大模型技术的创新产品不断涌现,在全国范围内快速应用。进一步提高行政服务效率,降低服务成本,转变服务方式,极大的提升了群众、企业获得信息和服务的精准度、智能度和便利度。一是从政务服务的角度来看,包括基于大模型的政务智能客服机器人、办事问答机器人、政策问答机器人、涉企服务机器人,大厅数字人、实体机器人、桌面办事辅助机器人等相继出现,为市民办事提供了更加智能、高效、便捷的渠道和方式;二是从热线服务看,智能客服、智能推荐、智能派单、智能填单、文本生成、内容质检、内容总结等功能为12345市民热线智能化提供了大力支持;三是从“一网统管”的角度看,包括智能调度、智能问数、智能分析、智能决策、智能任务分派、城市大脑以及“一网协同”的智能办公、工作总结、ppt生成等为城市治理和领导服务提供了智能化支持。例如:广州市医保局在2024年利用基于人工智能技术创新医保服务模式,打造智能医保知识库体系、智能医保AI咨询平台、智能教学和考试系统,初步实现了医保服务智能化。浙江省建设厅基于复杂的建设厅业务梳理出知识,并打造浙江建设多终端智能咨询机器人平台。罗湖区政府门户网站利用双引擎人工智能和3D政务数字人技术,汇聚罗湖区政府门户网站信息资源,涵盖教育、就业、养老、健康、医疗等各类民生领域,打造“秒懂用户,智能解答”“有问必答,有问快答”,实现市民足不出户的“满意答”。广州市白云区以群众满意与基层减负为导向,针对线下政务大厅服务时间有限、服务网点分散、基层服务事项少、场地小、资金紧张等痛点问题,全域打造15分钟自助政务服务圈,集成设计并投放430台智慧政务自助终端,散布于全区各镇(街道)便民服务中心、村(居)委会、商业中心、产业园区等场所。白云区智慧政务自助终端涵盖30类业务功能,上线210项民生服务,提供近800项“一窗”综合受理事项申办,合计可办超1000项政务服务事项。我们相信,伴随着国内大模型技术平台的日益成熟,人工智能技术将全面赋能我国数字政府建设,让信息多跑路,百姓少跑腿的场景更加丰富,应用更加落地,服务更加高效。
以上为2024年中国优秀政务平台(数字政府)推荐及综合影响力评估结果的全部通报。有关评估工作详情请登录:促进网和促进号查询。
联系人:曾勇、杨琪
联系电话:010-62385883 工作邮箱:egov@ceirp.cn
二零二四年十二月二十四日

