中国网讯 第七届中关村国际前沿科技大赛华东赛区决赛于11月14日在安徽合肥·中安创谷全球路演中心举行,并于11月15日举行了前沿科技高峰论坛暨颁奖仪式。

比赛现场,各参赛团队围绕技术先进性、创新团队、商业模式、项目落地性等重点内容展开路演。来自高校院所、投资机构、领军企业等领域的9位专家受邀担任评委,对路演项目给出专业点评,并进行现场打分。
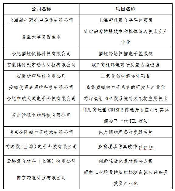
经过激烈角逐,苏州沙砾生物科技有限公司、芯瑞微(上海)电子科技有限公司、南京金阵微电子技术有限公司、安徽健行天宇动力科技有限公司等12家硬科技企业脱颖而出,成功入围本届大赛华东赛区十二强。
在前沿科技高峰论坛暨颁奖仪式上,学者大咖们相继作出主题主旨演讲,以丰富的学术观点、系统的实践总结和中肯的政策建议,带来了一场创新思想和学术交流的盛宴。

其中,中国工程院院士沈昌祥以“用主动免疫可信计算筑牢人工智能安全防线”为主题,进行了主旨演讲,以其丰富的行业知识,从人工智能的风险、人工智能的防护以及我国智能安全系统体系的建设等方面入手,在构筑安全可信人工智能新生态体系、构建主动免疫人工智能安全产业空间两大方面作出详尽诠释,为科技创新产业发展带来了一场全新的洞见分享。
华东赛区十二强
